我国大数据产业呈东部引领、中西部加速追赶格局
- 分类:行业新闻
- 作者:
- 来源:北京大数据研究院
- 发布时间:2023-10-16 11:18
- 访问量:
【概要描述】日前,北京大数据研究院联合多家单位发布《中国大数据产业发展指数报告(2023版)》。报告显示,过去一年里,我国大数据产业整体发展态势良好,呈现以东部沿海地区为引领、中西部地区加速追赶的格局。指数评价结果显示,我国大数据产业近年来从小范围、小场景应用加速走向大范围、深层次建设;不仅头部城市发展能级量级不断提升,中西部地区、二三线城市的大数据产业发展也持续加速。
我国大数据产业呈东部引领、中西部加速追赶格局
【概要描述】日前,北京大数据研究院联合多家单位发布《中国大数据产业发展指数报告(2023版)》。报告显示,过去一年里,我国大数据产业整体发展态势良好,呈现以东部沿海地区为引领、中西部地区加速追赶的格局。指数评价结果显示,我国大数据产业近年来从小范围、小场景应用加速走向大范围、深层次建设;不仅头部城市发展能级量级不断提升,中西部地区、二三线城市的大数据产业发展也持续加速。
- 分类:行业新闻
- 作者:
- 来源:北京大数据研究院
- 发布时间:2023-10-16 11:18
- 访问量:
日前,北京大数据研究院联合多家单位发布《中国大数据产业发展指数报告(2023版)》。报告显示,过去一年里,我国大数据产业整体发展态势良好,呈现以东部沿海地区为引领、中西部地区加速追赶的格局。指数评价结果显示,我国大数据产业近年来从小范围、小场景应用加速走向大范围、深层次建设;不仅头部城市发展能级量级不断提升,中西部地区、二三线城市的大数据产业发展也持续加速。
从省级行政区来看,北京、广东、江苏、浙江、上海等省份(直辖市)持续领跑全国,占据前5位;山东、安徽、四川、河南、福建等省份紧随其后,列6至10位;湖北、辽宁、重庆、天津、贵州等省市排名第11至15位。与上年相比,安徽、河南的名次有较大提升,而贵州则成功跻身前15位。
从区域经济圈来看,大数据产业发展呈现出以中心城市为极核、周边城市梯度发展的整体格局。京津冀城市群以北京为中心,科教资源集聚,技术创新优势明显;长三角和珠三角城市群着力支持大数据产业生态构建,产业政策、产业组织等走在前列;成渝城市群在产业水平、产业创新和产业环境方面发展较为均衡,但总体上相较于其他三个地区仍有提升空间。
从产业水平来看,北京依托大数据产业集群优势与超前的技术研发布局,推进数字产业化和产业数字化,大数据产业投资热度较高,产业发展水平指数位居第一;上海、杭州、深圳、广州市紧随其后,与总指数排名基本一致,大数据企业规模和质量与大数据产业整体发展水平关联程度较高。此外,合肥、武汉、长沙等中部城市及成都、重庆等西部城市也紧跟领先城市发展步伐,东中西部大数据产业均衡发展格局正在形成。
在数据交易所建设方面,目前全国共有29个城市已经建立或正在建立数据交易场所,已建成的包括北京国际大数据交易所、北方大数据交易中心(天津)、上海数据交易所、贵阳大数据交易所等在内的一批数据交易平台,有效促进数据要素资源市场化流通配置。武汉、杭州等城市落地了不止一个数据交易所;还有城市根据地缘特点深入细分领域,比如青岛提出建立青岛国际航运大数据交易中心。
伴随我国数据基础制度体系日益建立健全,数据要素将更加开放流通,数据价值将进一步释放,推动大数据产业持续规范化、规模化发展。报告建议,加强数据和算力基础设施布局,支撑大数据新应用,深入推进全国一体化算力网络建设,高质量打造大数据中心集群;健全数据基础制度体系,推进数据要素市场化配置,建立完善所有权、使用权、经营权相适配的数据产权结构性分置制度,推进数据分类分级确权授权使用和市场化流通交易;推动算力服务和数据服务融合,推动算力服务业、大数据服务业、云计算服务业融合发展。
此外,培育大模型、元宇宙等新业态、新赛道,紧跟全球数字科技创新前沿焦点,加快在大模型、元宇宙、AI for Science等新领域布局发展,抢抓产业变革先机。同时,健全区域协同发展机制,形成优势互补的发展格局,依托国家“东数西算”战略,以算力资源带动数据资源协调发展,加强区域间人才、项目合作。
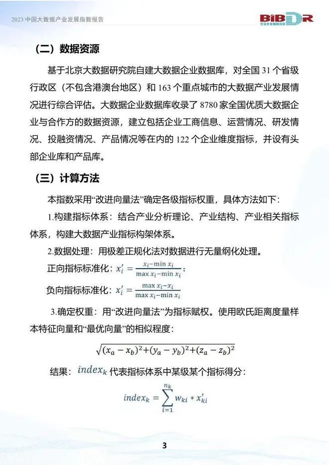
《报告》具体内容如下














友情链接
COPYRIGHT © 2021 大连天港科技集团有限公司 ALL RIGHT SERVER
辽ICP备20003558号-3 网站建设:中企动力 大连