简体 English
返回
/
/
/
绿色算力发展研究报告(2025年)

绿色算力发展研究报告(2025年)

  • 分类:行业新闻
  • 作者:
  • 来源:中国信息通信研究院
  • 发布时间:2025-07-30 09:05
  • 访问量:

【概要描述】未来,我国将聚焦核心技术研发、智能制造基地建设及全球化布局,推动绿色算力在各行业深度应用,助力数字经济绿色低碳发展。

绿色算力发展研究报告(2025年)

【概要描述】未来,我国将聚焦核心技术研发、智能制造基地建设及全球化布局,推动绿色算力在各行业深度应用,助力数字经济绿色低碳发展。

  • 分类:行业新闻
  • 作者:
  • 来源:中国信息通信研究院
  • 发布时间:2025-07-30 09:05
  • 访问量:
详情

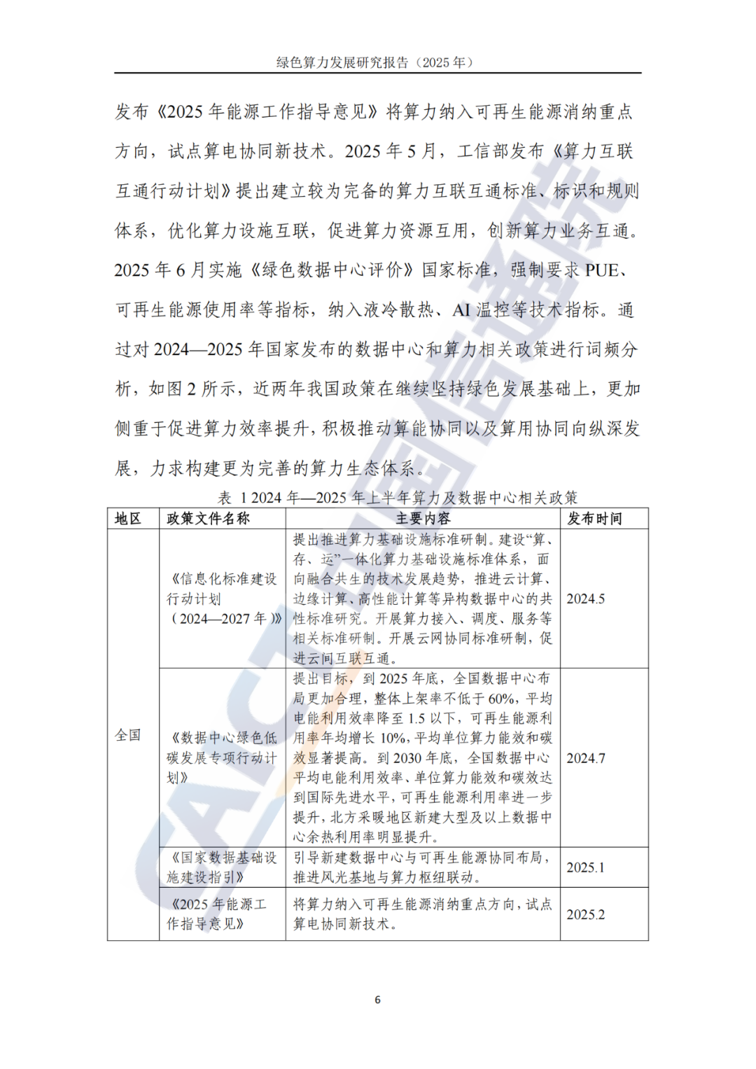
绿色算力作为新质生产力的关键载体,已成为全球共识。我国算力总规模达 280EFLOPS,近 5 年平均增速近 30%,存力总规模约 1580EB,先进存储占比超 28%


在算力设备绿色化方面,我国通过芯片工艺架构创新、先进存储技术应用等,使数据中心总体算效达 21.95GFLOPS/W,存效达 102.2GB/W,较 2022 年增长 15.68%。算力载体方面,数据中心机架超 900 万标准机架,平均 PUE 降至 1.46,超 140 个算力中心达 4A 级以上


算能协同上,2024 年数据中心用电量 1660 亿千瓦时,占全社会用电量 1.68%,部分先进数据中心绿电使用率达 80%。算用协同方面,中央企业上云覆盖率超 86%,22 个省级行政区推出算力券政策,年发放总额达 15.3 亿元


未来,我国将聚焦核心技术研发、智能制造基地建设及全球化布局,推动绿色算力在各行业深度应用,助力数字经济绿色低碳发展。

 

全文详见 https://mp.weixin.qq.com/s/aOodAeucJ-lx4r-VHimoBA

 

报告全文如下

图片

 

下载请至微信公众号首页私信:250724,有效期3天

图片
图片
图片
 
图片
图片
图片
图片
图片
图片
图片
图片
图片
图片
图片
img

地址:辽宁省大连市金普新区黄海大道156号 
邮箱:
tgjt@tg-group.cn
热线:0411-39278599

在线客服
客服热线
客服热线
134 7869 1991 134 7869 1991
服务时间:
9:00 - 17:00
客服热线
客服组:
天港数据
客服组:
公众号二维码

友情链接

大连云数据科技                    大连大数据产业发展研究院                           大连德泰控股

COPYRIGHT © 2021 大连天港科技集团有限公司 ALL RIGHT SERVER